首页
我们
新闻
主营业务
产业展望
引领行业
凤舞南方
Let China's logistics industry and
World synchronization!
了解更多
集团简介
企业风采
合作伙伴
联系我们
厚德载物
根植南方
Great virtue can carry all the things in the world
了解更多
企业新闻
行业新闻
园区动态
务实笃行
真诚服务
Do Our Best for Sincerely Service
了解更多
产业园区
数据中心
供应链物流
云仓与冷链中心
商业综合体
教育教学
厚积薄发
诚就未来
Sincere can destine the future
了解更多
电子商务服务
数字经济
科技孵化
跨境服务
区块链
首页
我们
集团简介
企业风采
合作伙伴
联系我们
新闻
企业新闻
行业新闻
园区动态
主营业务
产业园区
数据中心
供应链物流
云仓与冷链中心
商业综合体
教育教学
产业展望
电子商务服务
数字经济
科技孵化
跨境服务
区块链
企业新闻
行业新闻
园区动态
当前位置:
首页
>
新闻
>
企业新闻
企业新闻
">企业新闻
">行业新闻
">园区动态
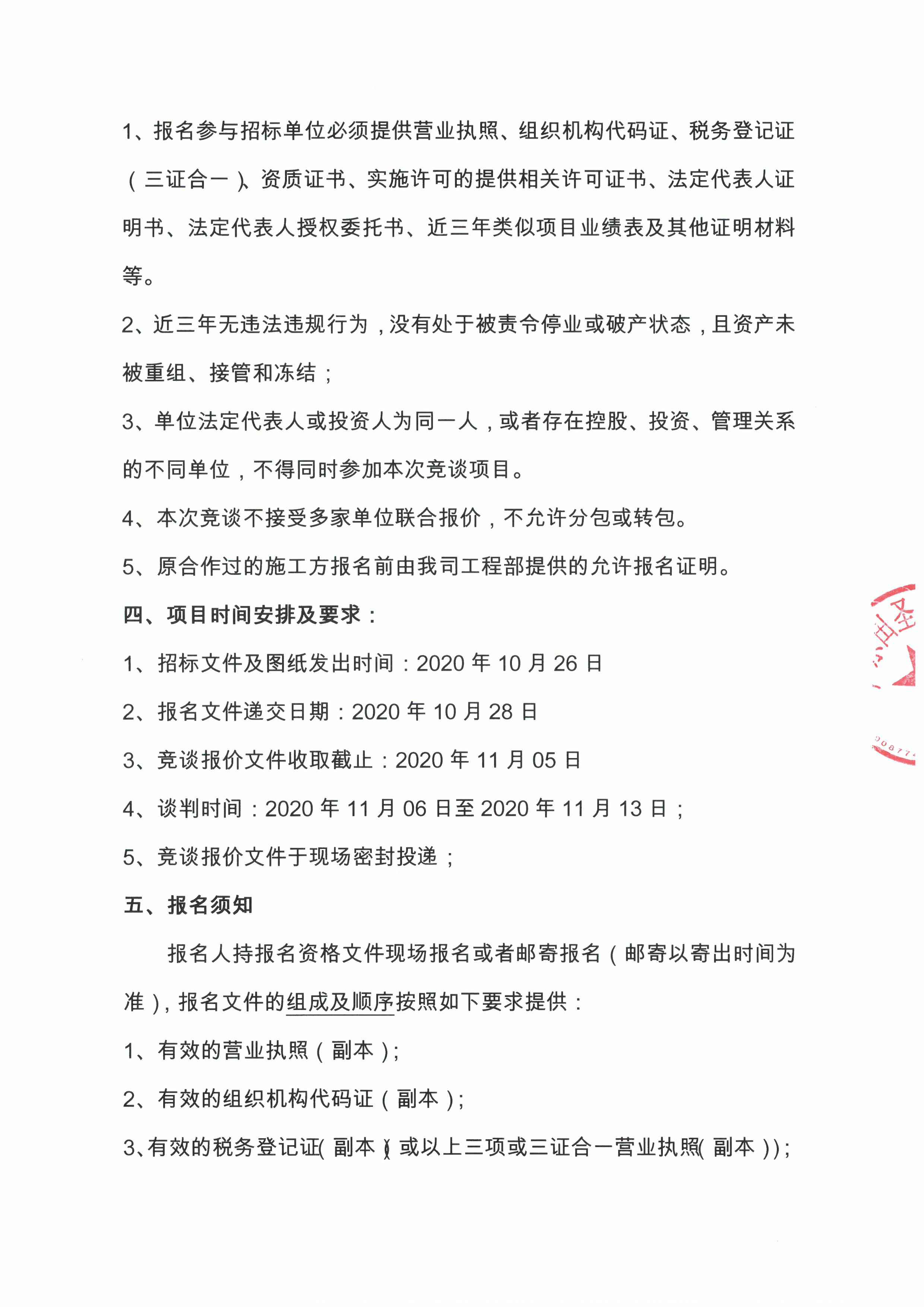
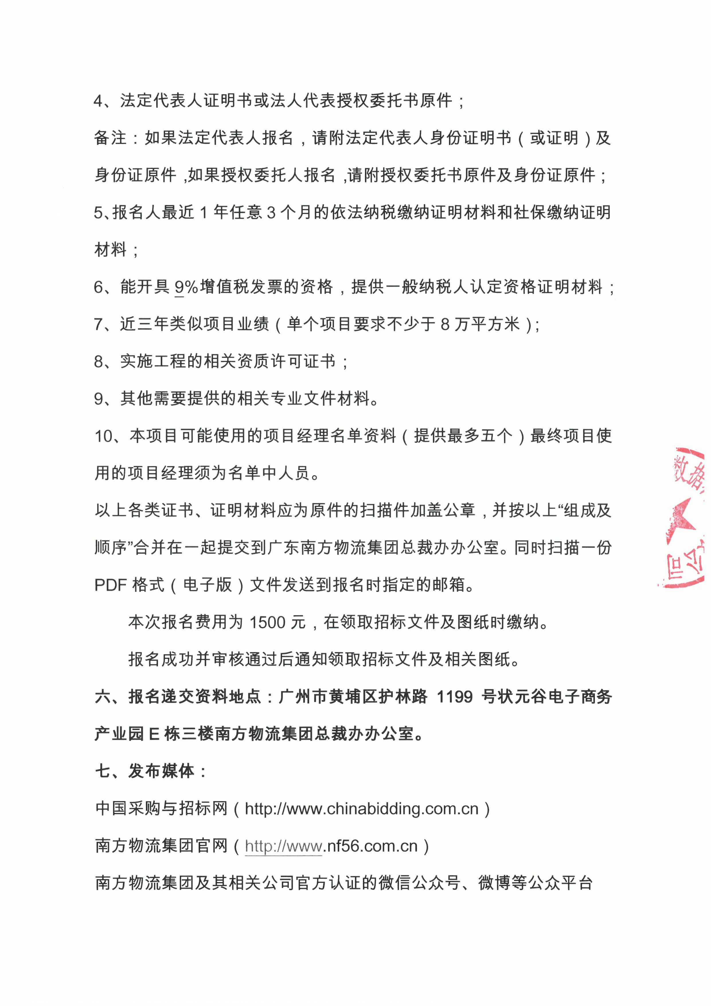
广东田圣数据科技产业园A、B栋及配套变电楼主体结构建设招标公告
发布时间:2020.10.20
作者:杭州程阳视觉艺术传媒有限公司
【招标公告】
广东田圣数据科技产业园A、B栋及配套变电楼主体结构建设招标公告
分享到:
上一篇:
官金仙董事长作为在粤浙商代表参加“2020·天下浙商湖州行”活动
下一篇:
官金仙董事长个人纪录片荣获国务院妇儿工委、全国妇联宣传部、中国艺协女性题材优秀作品奖
返回
官方微信
我们
集团简介
企业风采
合作伙伴
联系我们
新闻
企业新闻
行业新闻
园区动态
主营业务
产业园区
数据中心
供应链物流
云仓与冷链中心
商业综合体
教育教学
产业展望
电子商务服务
数字经济
科技孵化
跨境服务
区块链
Copyright © .